|
|
入秋后气温骤降,绍兴已出现多起学生流感病例。网友 “小咪” 家孩子一降温就感冒,另一网友孩子所在班级更因流感停课 —— 该校一(14)班出现多例学生嗓子疼、发热、乏力等症状且呈蔓延趋势,经批准于 10 月 27 日 - 29 日停课 3 天,期间学校会消毒通风并汇报进展。
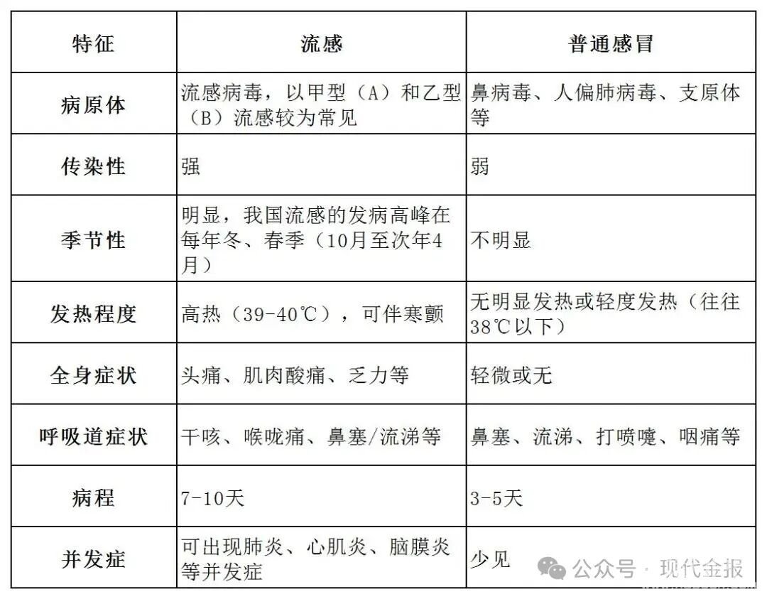
 当前已进入流感高发季,区分流感与普通感冒是早应对的关键。普通感冒以上呼吸道症状为主,全身反应轻;流感则常突发高烧、全身酸痛乏力,虽多为自限性,但可能引发肺炎、心肌炎等重症,甚至危及生命。接种流感疫苗是预防流感最有效的手段,需注意三个要点:1.推荐接种时间为 9-11 月,若错过,整个流行期内仍可补种。2.流感病毒变异快,抗体保护期仅 6-8 个月,即便去年接种过,今年仍需重新接种。3.医务人员、60 岁以上老人、慢性病患者、孕妇、6 月龄 - 5 岁儿童等重点人群,建议优先接种。
|