帖子
日志
用户
版块
群组
帖子
搜索
发帖
虹桥话题
虹桥问吧
吃在虹桥
闲谈天地
大事小情
征婚交友
情感天地
家有宝贝
影音视听
网友自拍
求职招聘
最新帖子
最新回复
新手必看
社区设施
热榜
日记
相册
礼品兑换
基本信息
管理团队
管理统计
在线会员
会员排行
版块排行
帖子排行
下拉
用户名
UID
电子邮箱
用户名
密 码
记住登录
登录
找回密码
注册
门户首页
论坛
求职招聘频道
分类信息
相亲交友
读图虹桥
实景虹桥
网友活动
快捷通道
关闭
您还没有登录,快捷通道只有在登录后才能使用。
立即登录
还没有帐号? 赶紧
注册一个
>
虹桥话题
>
石帆一人非法占地建祠堂被罚18855元!
发帖
回复
找工作
返回列表
新帖
4611
阅读
1
回复
[闲话虹桥]
石帆一人非法占地建祠堂被罚18855元!
[复制链接]
上一主题
下一主题
离线
时间煮雨
UID:570113
注册时间
2019-11-13
最后登录
2026-01-14
在线时间
44小时
发帖
474
搜Ta的帖子
精华
0
金币
1939
威望
0
访问TA的空间
加好友
用道具
青铜会员
关闭
个人中心可以申请新版勋章哦
立即申请
知道了
发帖
474
金币
1939
威望
0
打卡
连续1天
加关注
发消息
只看楼主
倒序阅读
使用道具
楼主
发表于: 2025-11-19
来自: 浙江省温州市
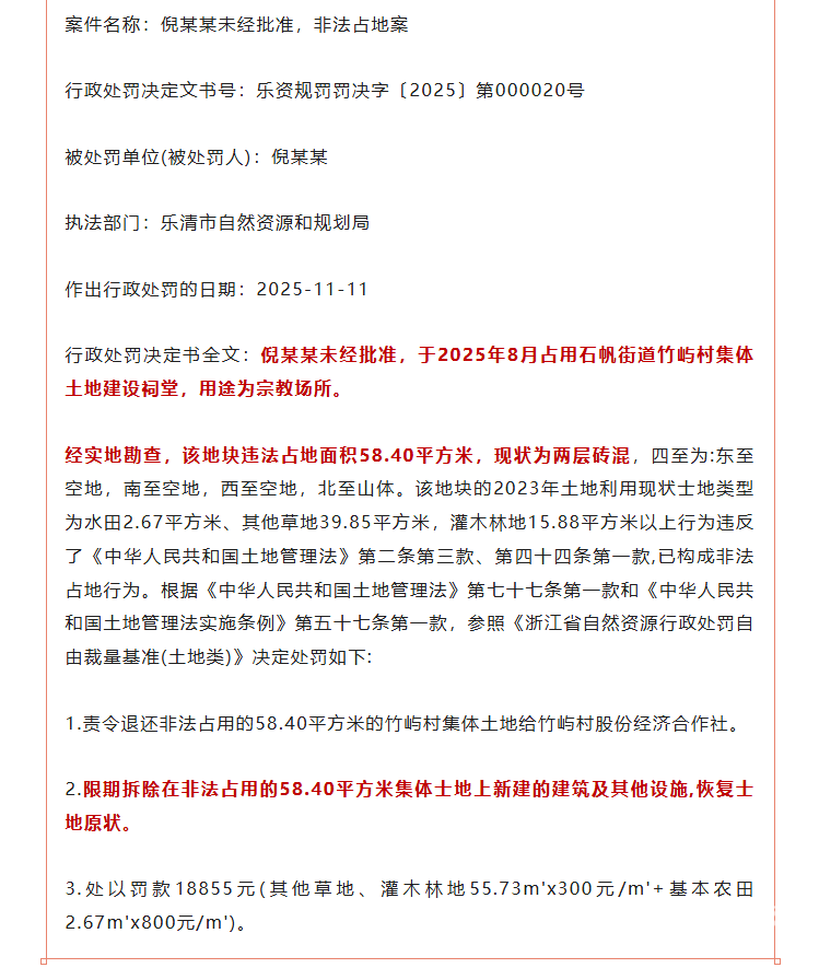
乐清石帆倪某某被查!未经批准占用集体土地建祠堂,结果要
罚款 18855 元并且拆除违法建筑并且退地
图片:ScreenShot_2025-11-19_122333_661.png
共
条评分
评分
相关话题
28一份的猪脚饭,这卖相谁看了都摇头
乐清这里发生了好严重的车祸
有人抢到2026年马年纪念钞吗
乐清一句土话戳中无数家庭!退休老太月贴1万养儿孙,一句少给钱竟遭掀桌
2026乐清大学生寒假实习工作看这里!!!
乐清好像有很多地方都是做头盔生意的
每日笑一笑
定好闹钟!浙江人新年第一波“马上有钱”来了
浙江乐清这个千年古村太绝了!入选省级人文乡村名单
两天,因为一顿杀猪饭,涨粉100万+
回复
引用
举报
分享到
淘江湖
新浪
QQ微博
QQ空间
开心
人人
豆瓣
网易微博
百度
鲜果
白社会
飞信
离线
body2008
UID:569469
注册时间
2019-10-01
最后登录
2026-01-13
在线时间
1小时
发帖
-256
搜Ta的帖子
精华
0
金币
-376
威望
1
访问TA的空间
加好友
用道具
新手上路
发帖
-256
金币
-376
威望
1
打卡
连续1天
加关注
发消息
只看该作者
沙发
发表于: 2025-11-19
来自: 浙江省温州市
太可怕了,已经处理了
共
条评分
回复
引用
评分
举报
发帖
回复
找工作
返回列表
快速回复
限100 字节
善语结善缘,恶语伤人心
您目前还是游客,请
登录
或
注册
进入高级模式
文字颜色
发 布
回复后跳转到最后一页
上一个
下一个
隐藏
快速跳转
政务之窗
政务之窗
曝光台
互动虹桥
虹桥话题
我想结婚了
虹桥问吧
我爱自拍
房产家装
求职招聘
机车部落
虹桥生活
我是吃货
旅游户外
电子数码
约个局组个队
虹桥视频
街拍
分类信息
虹桥淘宝
商家信息
专题活动
周年专题(08.10)
论坛版务
论坛办公室
关闭
关闭
选中
1
篇
评分
全选